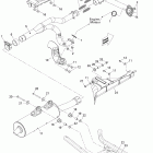
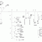
Outlander 500 EFI (2010)

Оригинальные запчасти для квадроциклов Can-Am (Bombardier)

Выбор узла

Outlander 500 EFI (2010)